本网讯(通讯员 孙航军 图片 孙航军)2025年5月22日,国产直播
李洪连教授团队|孙炳剑教授、孙航军副教授课题组在国际著名期刊《Plant Cell & Environment》上发表了题为“+RNA viruses enhance plant drought tolerance through modulation of phospholipase Dα1 (PLDα1)-derived phosphatidic acid (PA)”的研究论文。该研究发现+RNA病毒通过调控磷脂酶Dα1(PLDα1)及其产物磷脂酸激活脱落酸信号途径,从而增强植物抗旱能力。
通常情况下,病毒被认为是专性寄生物,掠夺寄主营养物质并伤害寄主。然而,一些情况下病毒也会给寄主带来意想不到的收获。例如,越来越多的研究指出病毒侵染植物后能显著增强植物抗旱能力,但背后的机制并不十分清楚。
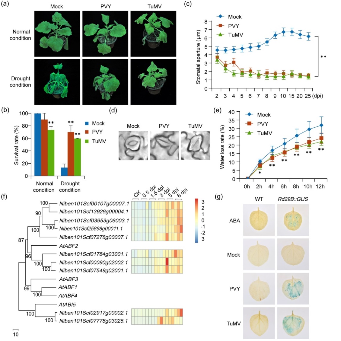
作者研究发现马铃薯Y病毒(Potato virus Y, PVY)侵染寄主后,可持续诱导脱落酸下游转录激活与气孔关闭。病毒诱导的气孔关闭从接种后第三天开始出现,一直持续到植株死亡(图1)。有趣的是,作者利用化学抑制剂抑制脱落酸合成或降解可以显著改变对照组的失水率,但并没有改变发病叶的失水率,说明病毒诱导的抗旱能力并不依赖脱落酸的积累。然而,利用磷脂酶D抑制剂正丁醇处理发病叶片,几乎完全抑制了病毒诱导的气孔关闭与转录激活,暗示病毒诱导的抗旱能力与磷脂酶D及其产物磷脂酸有关。
作者研究发现马铃薯Y病毒(Potato virus Y, PVY)侵染寄主后,可持续诱导脱落酸下游转录激活与气孔关闭。病毒诱导的气孔关闭从接种后第三天开始出现,一直持续到植株死亡(图1)。有趣的是,作者利用化学抑制剂抑制脱落酸合成或降解可以显著改变对照组的失水率,但并没有改变发病叶的失水率,说明病毒诱导的抗旱能力并不依赖脱落酸的积累。然而,利用磷脂酶D抑制剂正丁醇处理发病叶片,几乎完全抑制了病毒诱导的气孔关闭与转录激活,暗示病毒诱导的抗旱能力与磷脂酶D及其产物磷脂酸有关。

图1 PVY提高寄主抗旱能力并激活脱落酸信号途径
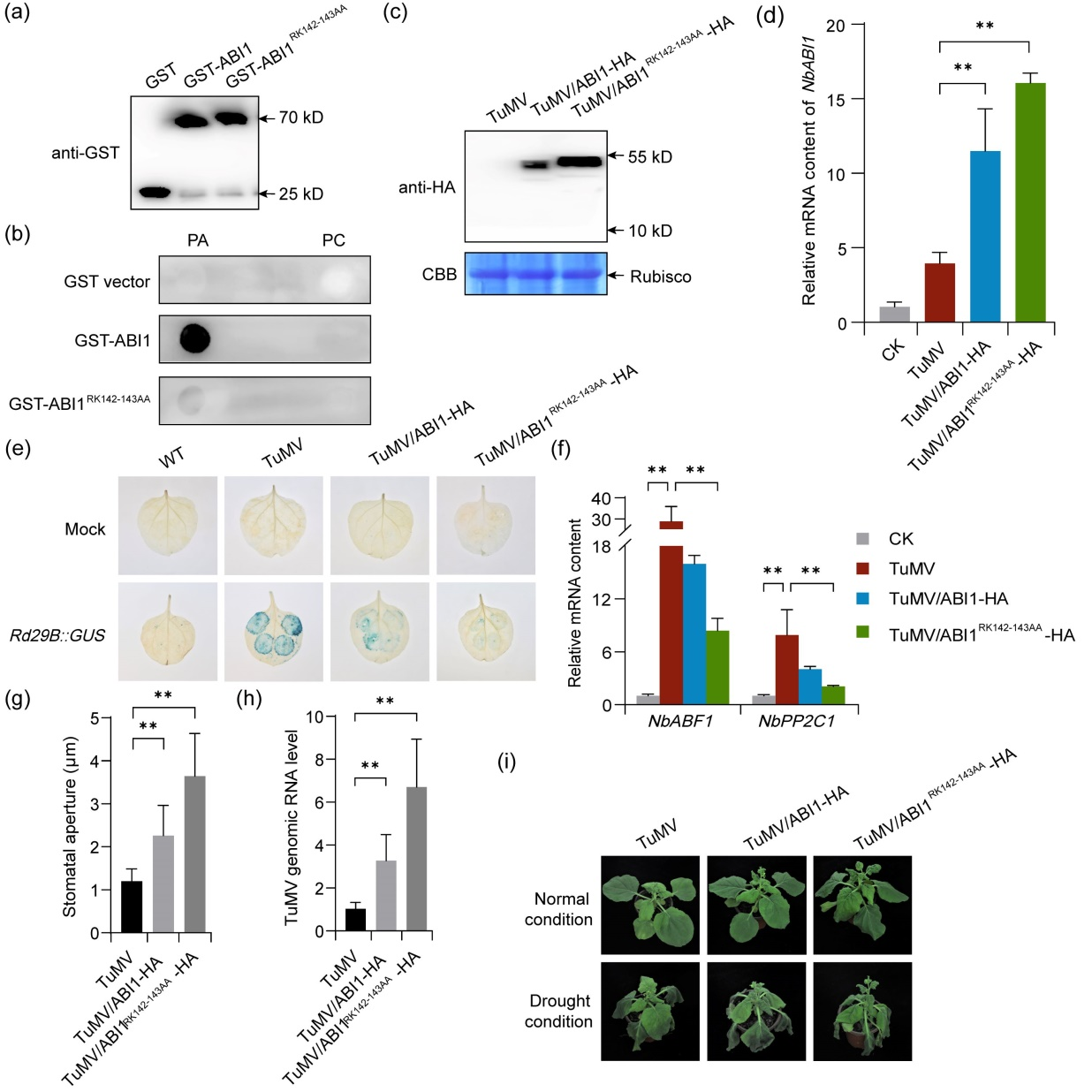
作者之前的研究已经报道PVY编码的6K2蛋白与寄主磷脂酶Dα1(PLDα1)互作,并提高叶片磷脂酸含量(Plant Communications,2024)。本研究发现,单独表达病毒6K2蛋白即可诱导脱落酸下游转录激活并提高抗旱能力。敲除PLDα1显著抑制了病毒诱导的转录激活、气孔关闭以及抗旱能力(图2)。通过点突变改变6K2与PLDα1的互作能力,则6K2丧失了诱导转录激活与气孔关闭的能力,表明PVY通过编码的6K2蛋白调控PLDα1及其产物磷脂酸,提高植物抗旱能力。

图2 病毒诱导的抗旱能力依赖PLDα1
进一步研究发现磷脂酸可与脱落酸负调控因子ABI结合。过表达对磷脂酸不敏感的ABI点突变体可显著抑制病毒诱导的抗旱能力,表明病毒诱导的磷脂酸通过削弱ABI对脱落酸途径的抑制作用,激活脱落酸下游信号途径并提高植物抗旱能力(图3)

图3 过表达对磷脂酸不敏感的ABI突变体抑制病毒诱导的抗旱能力
作者发现敲除PLDα1后也显著抑制了病毒诱导的脱落酸合成及转运相关基因表达,说明磷脂酸激活的脱落酸下游通路,通过正反馈作用诱导脱落酸合成。这也解释了为什么病毒能够提高脱落酸含量,但诱导的抗旱能力却并不依赖脱落酸的积累(图4)。
作者同时利用芜菁花叶病毒(Turnip mosaic virus)与番茄丛矮病毒(Tomato bushy stunt virus)验证,发现病毒诱导的抗旱能力是病毒劫持磷脂酸的一种保守下游反应。作者推测病毒在组装复制复合体时需要富集磷脂酸,这在无意中激活了脱落酸信号通路,从而提高植物的抗旱能力。因此,增强的耐旱性是植物在病毒感染期间的意外收获。由于这种特性也能提高植物在干旱条件下的存活率,因此在植物与病毒的长期进化过程中被保留下来。

图4 模式图
孙航军副教授前期已报道病毒诱导的磷脂酸可以激活MAPK途径(Plant Communications,2024),本研究发现病毒诱导的磷脂酸还可激活脱落酸途径。国产直播
在读博士研究生林佳宇和王盛瑶为论文的共同第一作者,孙航军副教授和孙炳剑教授为通讯作者,李洪连教授与施艳教授对本研究提供了重要的指导。本研究得到国家自然科学基金(31901855)、国产直播
作物学科优中选优研究项目(CCSR2022-2)、贵州省烟草公司科技项目(2025XM03)的资助。
论文链接://doi.org/10.1111/pce.15637.
论文链接://doi.org/10.1111/pce.15637.
。






